网站支持IPv6
繁體中文
无障碍浏览
长者专区
网站地图
登录
注册
网站首页
县政府
政务公开
政务服务
政府数据
互动交流
走进通道
首页
>
政务公开
>
法定主动公开内容
>
人事信息
>
人事任免
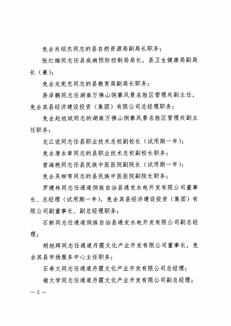
关于李静等同志职务任免的通知 通政人〔2025〕4号
发布时间:2025-06-30 11:43
信息来源:通道县人民政府
索引号:431200/2025-033371
文号:
统一登记号:
公开方式:主动公开
公开范围:全部公开
信息有效期:
签署日期:
登记日期:
所属机构:通道县人民政府
所属主题:
发文日期:
公开责任部门:通道县人民政府
[打印本页]
[关闭窗口]
分享到