网站支持IPv6
繁體中文
无障碍浏览
长者专区
网站地图
登录
注册
网站首页
县政府
政务公开
政务服务
政府数据
互动交流
走进通道
首页
>
新闻中心
>
通知公告
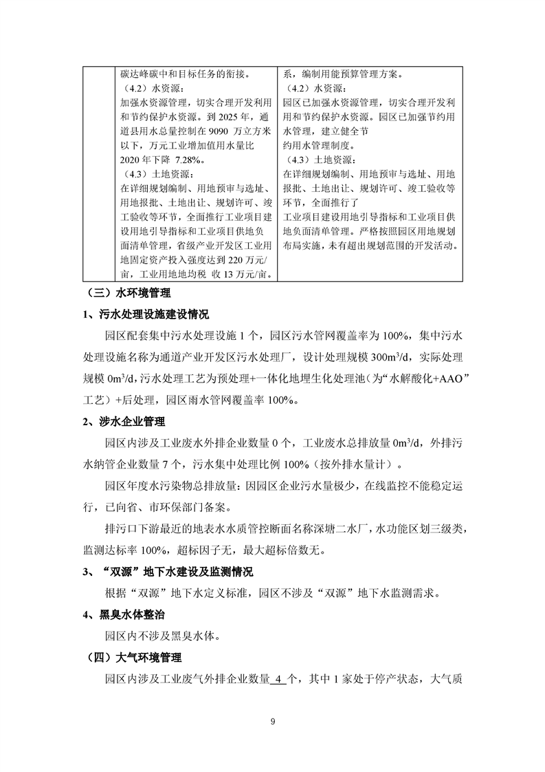
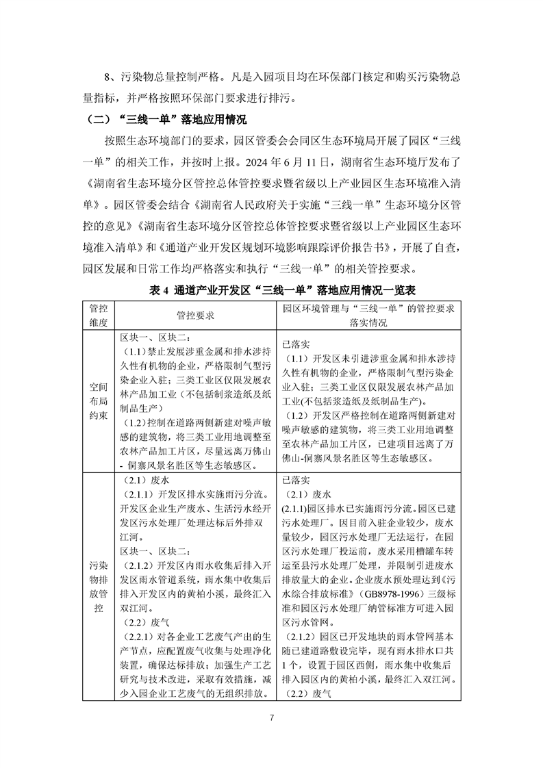
通道产业开发区生态环境管理2025年自评估报告
发布时间:2026-04-08 13:54
信息来源:通道产业开发区
[打印本页]
[关闭窗口]
分享到