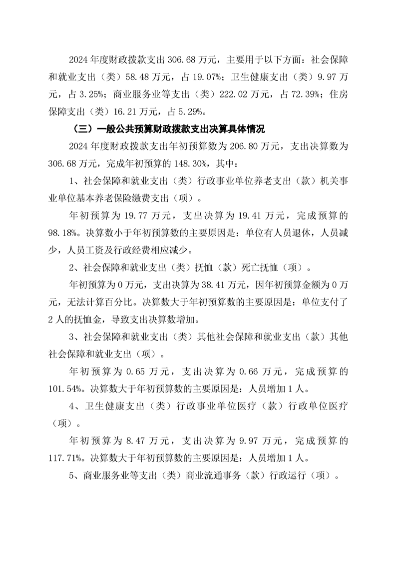
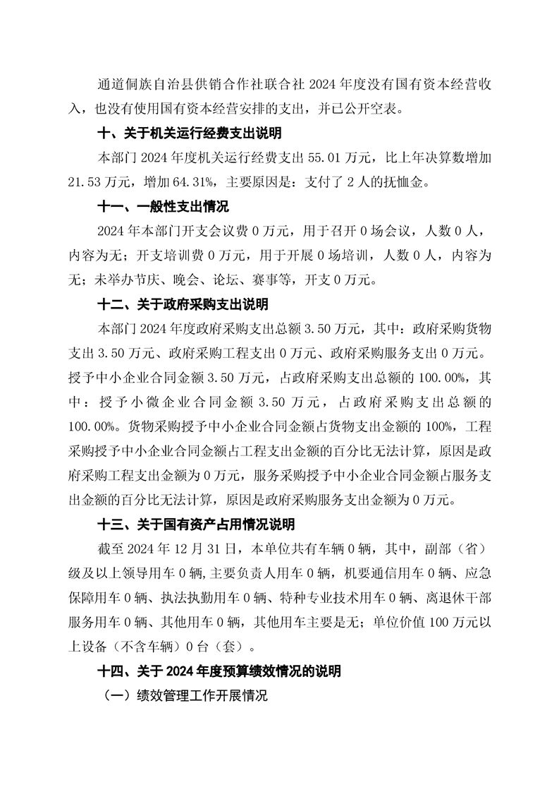
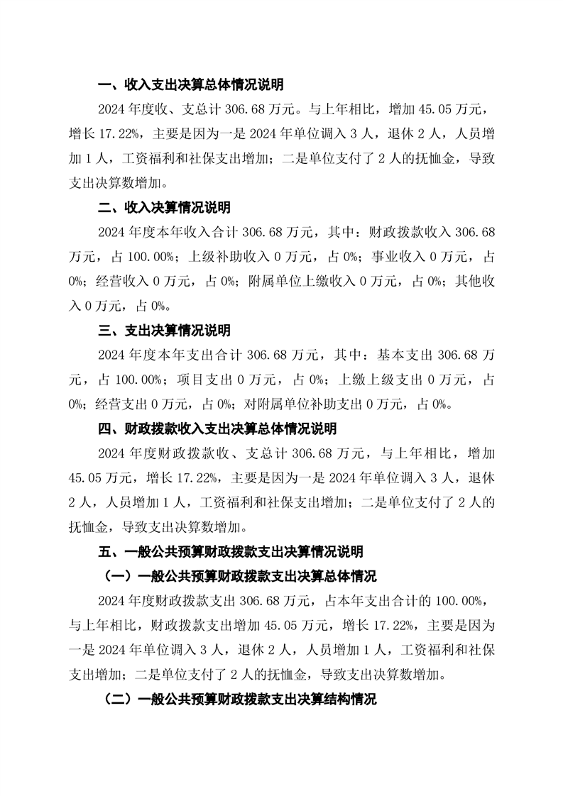
网站支持IPv6
繁體中文
无障碍浏览
长者专区
网站地图
登录
注册
网站首页
县政府
政务公开
政务服务
政府数据
互动交流
走进通道
首页
>
政务公开
>
法定主动公开内容
>
财政信息
>
部门预决算和三公经费
通道侗族自治县供销合作社联合社2024年部门决算公开说明
发布时间:2025-08-25 16:58
信息来源:通道县财政局
相关附件
2024年通道侗族自治县供销合作社联合社部门整体支出绩效自评报告.pdf
[打印本页]
[关闭窗口]
分享到