网站支持IPv6
繁體中文
无障碍浏览
长者专区
网站地图
登录
注册
网站首页
县政府
政务公开
政务服务
政府数据
互动交流
走进通道
首页
>
政务公开
>
政府信息公开目录
>
部门信息公开目录
>
县人力资源和社会保障局
>
信息公开年度报告
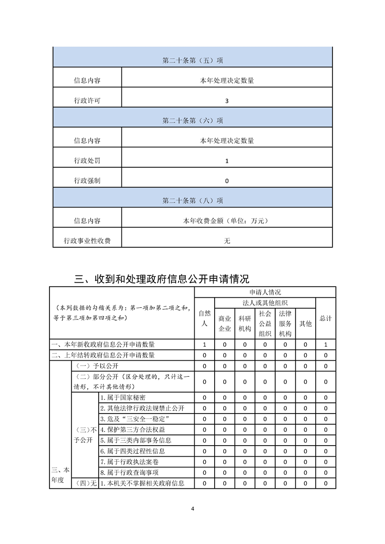
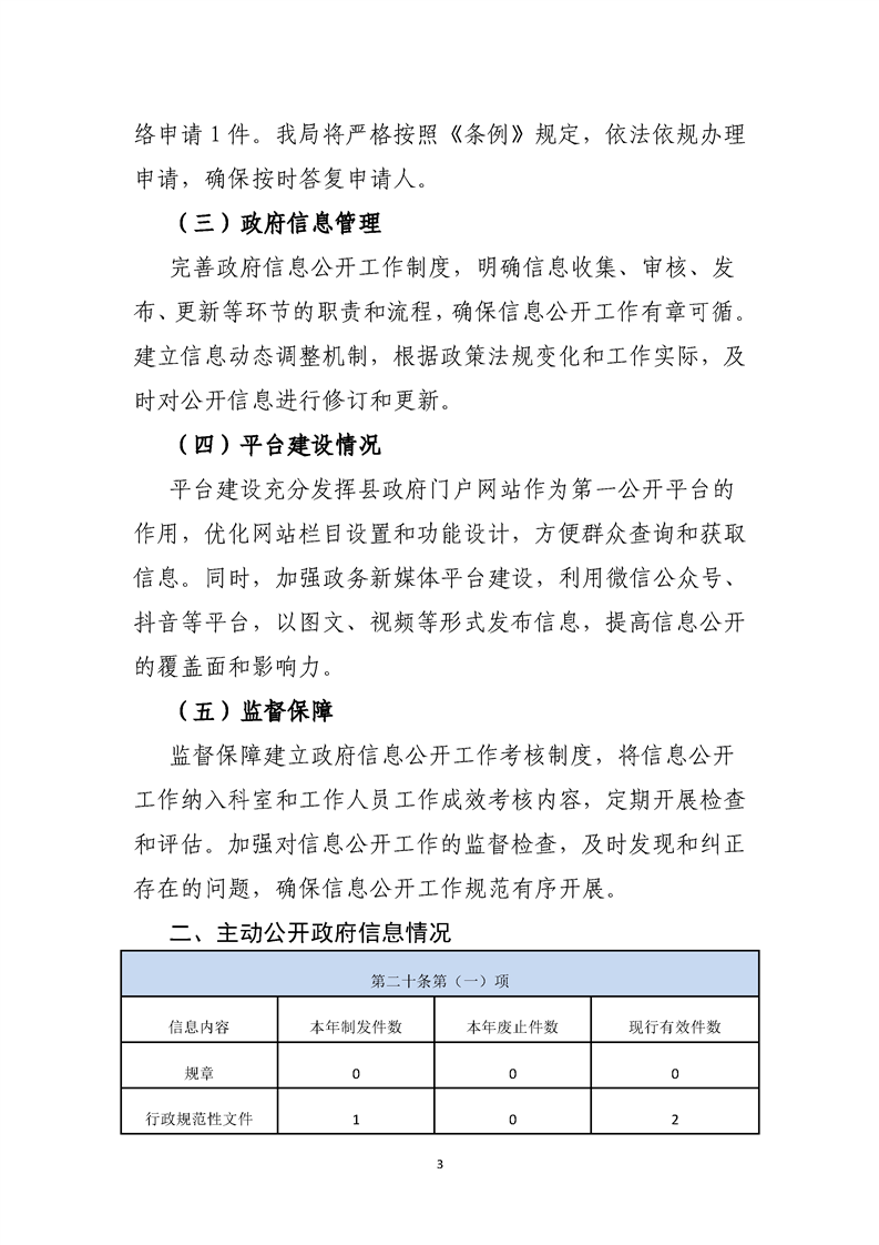
通道侗族自治县人力资源和社会保障局2025年政府信息公开年度报告
发布时间:2026-01-21 15:38
信息来源:通道县人力资源和社会保障局
[打印本页]
[关闭窗口]
分享到