网站支持IPv6
繁體中文
无障碍浏览
长者专区
网站地图
登录
注册
网站首页
县政府
政务公开
政务服务
政府数据
互动交流
走进通道
首页
>
政务公开
>
政府信息公开目录
>
部门信息公开目录
>
县交通运输局
>
文件通知
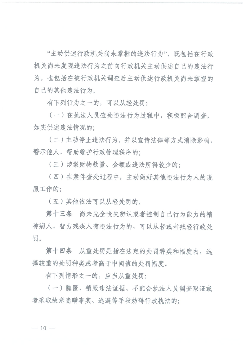
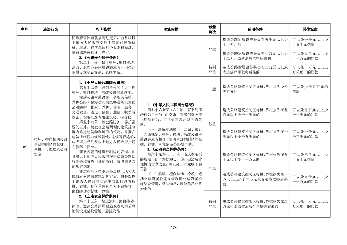
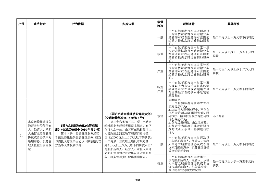
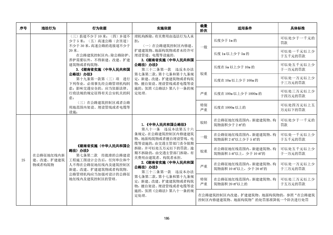
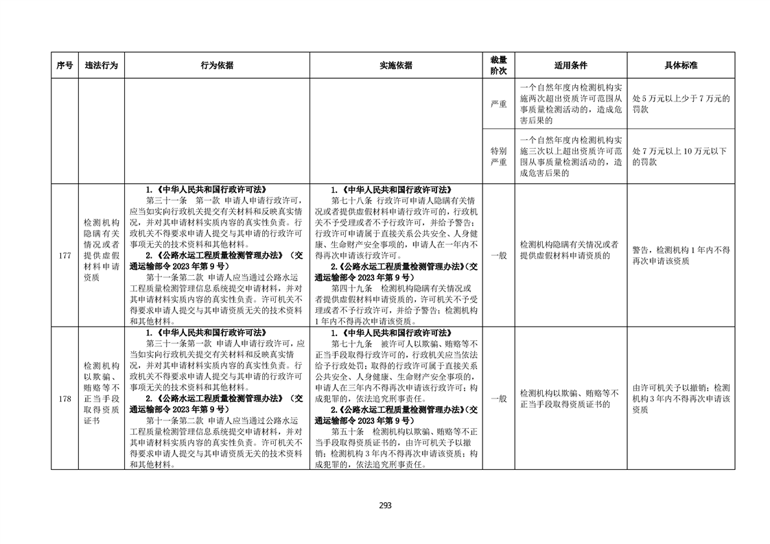
通道侗族自治县交通运输局关于转发《湖南省交通运输厅关于印发〈湖南省交通运输行政处罚裁量权基准(2025 年版)〉〈湖南省交通运输领域“轻微不罚”“首违不罚””清单(2025 年版)〉的通知》的通知
发布时间:2025-06-16 16:06
信息来源:通道县交通运输局
[打印本页]
[关闭窗口]
分享到