网站支持IPv6
繁體中文
无障碍浏览
长者专区
网站地图
登录
注册
网站首页
县政府
政务公开
政务服务
政府数据
互动交流
走进通道
首页
>
政务公开
>
政府信息公开目录
>
部门信息公开目录
>
县交通运输局
>
文件通知
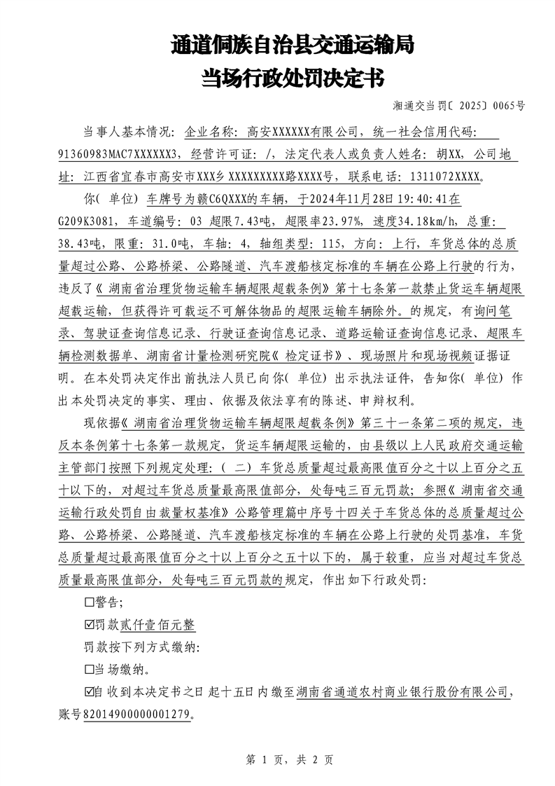
通道侗族自治县交通运输局当场行政处罚决定书 湘通交当罚〔2025〕0065号
发布时间:2025-04-10 08:48
信息来源:通道县交通运输局
[打印本页]
[关闭窗口]
分享到