网站支持IPv6
繁體中文
无障碍浏览
长者专区
网站地图
登录
注册
网站首页
县政府
政务公开
政务服务
政府数据
互动交流
走进通道
首页
>
政务公开
>
政府信息公开目录
>
部门信息公开目录
>
县交通运输局
>
文件通知
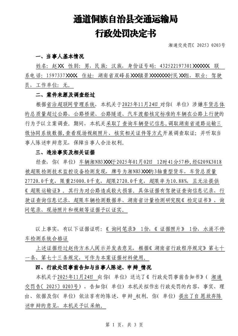
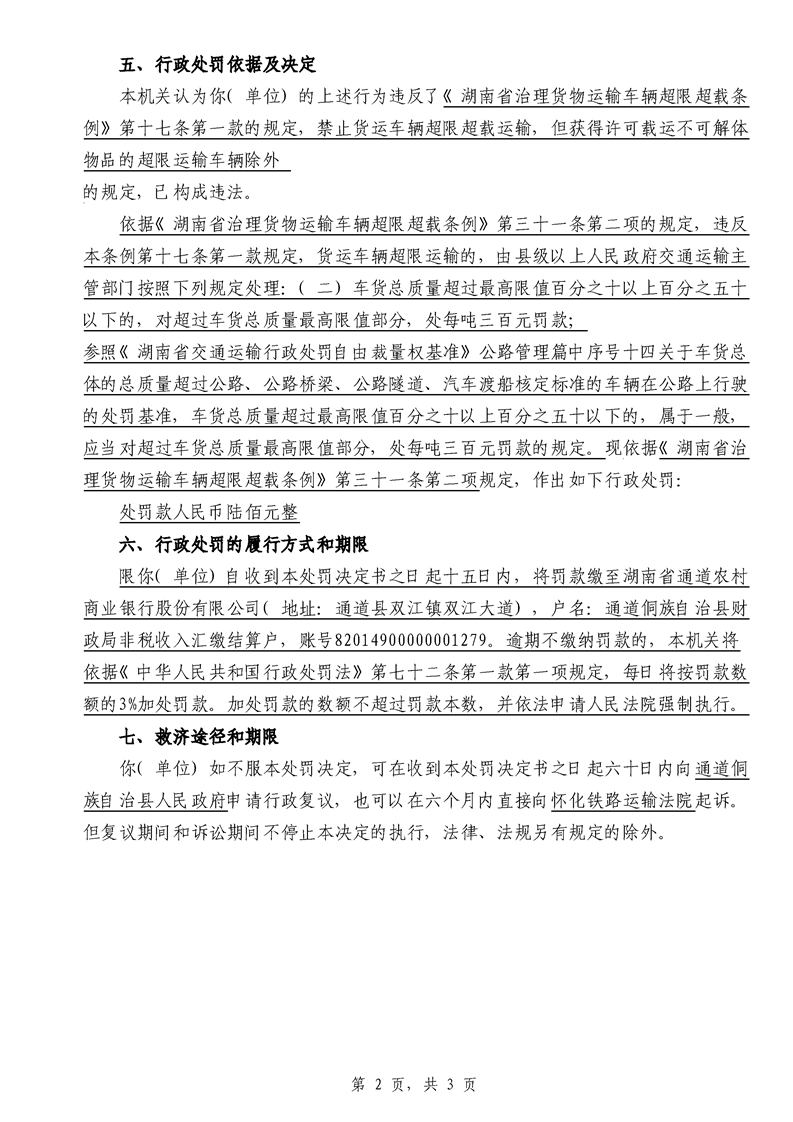
通道侗族自治县交通运输局行政处罚决定书 湘通交处罚〔2025〕0203号
发布时间:2025-11-26 10:07
信息来源:通道县交通运输局
[打印本页]
[关闭窗口]
分享到