网站支持IPv6
繁體中文
无障碍浏览
长者专区
网站地图
登录
注册
网站首页
县政府
政务公开
政务服务
政府数据
互动交流
走进通道
首页
>
政务公开
>
政府信息公开目录
>
部门信息公开目录
>
县农业农村局
>
文件通知
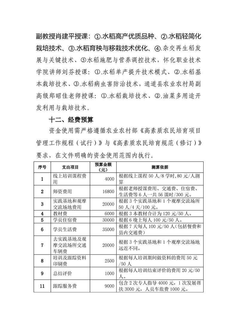
2025年湖南省高素质农民培育怀化市通道县粮油作物种植培训班开班计划
发布时间:2025-11-21 07:19
信息来源:通道县农业农村局
[打印本页]
[关闭窗口]
分享到