网站支持IPv6
繁體中文
无障碍浏览
长者专区
网站地图
登录
注册
网站首页
县政府
政务公开
政务服务
政府数据
互动交流
走进通道
首页
>
政务公开
>
政府信息公开目录
>
部门信息公开目录
>
县林业局
>
人事信息
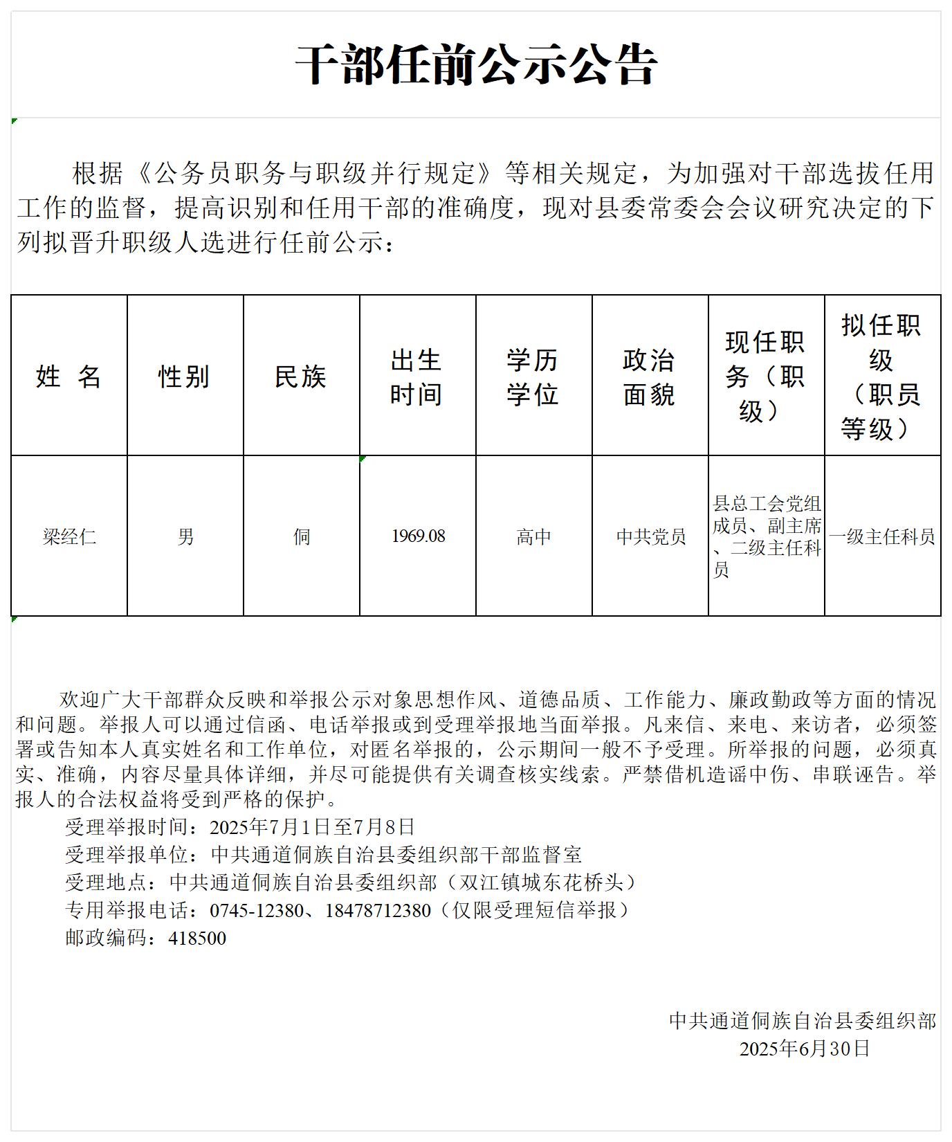
干部任前公示公告
发布时间:2025-06-30 18:58
信息来源:通道融媒
[打印本页]
[关闭窗口]
分享到