网站支持IPv6
繁體中文
无障碍浏览
长者专区
网站地图
登录
注册
网站首页
县政府
政务公开
政务服务
政府数据
互动交流
走进通道
首页
>
政务公开
>
政府信息公开目录
>
部门信息公开目录
>
县水利局
>
人事信息
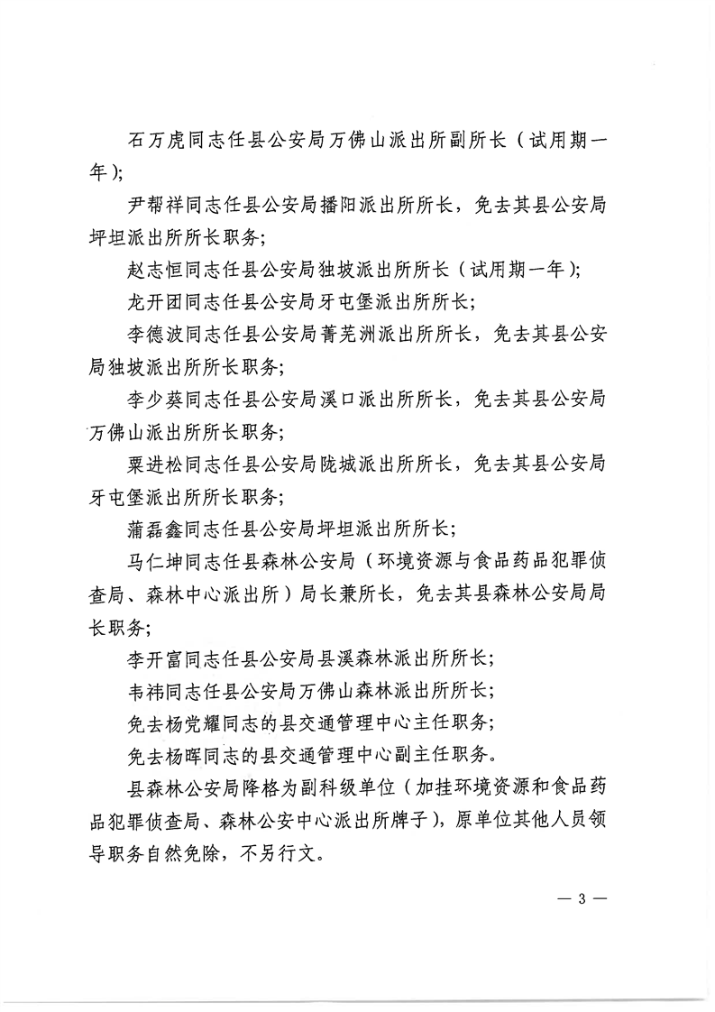
关于吴国钊等同志职务任免的通知 通政人〔2025〕9号
发布时间:2025-11-23 15:02
信息来源:通道县人民政府
[打印本页]
[关闭窗口]
分享到