发布时间:2025-01-14 11:49 信息来源:通道侗族自治县城市管理和综合执法局
根据《中华人民共和国政府信息公开条例》(以下简称《条例》)和《湖南省实施〈中华人民共和国政府信息公开条例〉办法》(以下简称《办法》)的规定,现公布通道县城市管理和综合执法局2023年政府信息公开工作年度报告。报告由总体工作情况、主动公开政府信息情况、收到和处理政府信息公开申请情况、政府信息公开行政复议、行政诉讼情况、存在的主要问题及改进情况和其他需要报告事项六个部分组成。本报告数据统计时限为2023年1月1日至12月31日。如对本报告有任何疑问,请与通道侗族自治县城市管理和综合执法局联系(地址:通道县双江镇长征南路22号,邮编:418500,电话:0745-8620402,电子邮箱:tdcg8620402@163.com)。
一、总体情况
2024年,通道县城管执法局认真贯彻落实政府信息公开相关要求,通过互联网门户网站共主动公开信息197条。其中公开工作信息13条,行政许可审批106条,行政案件10起;新闻稿件30篇;线上办理百姓呼声、问政湖南等信访回复38件。
(一)主动公开法定内容
依据《中华人民共和国政府信息公开条例》和市、县政府信息公开相关规定,结合我局工作实际,具体工作如下:
一是深度借助新型互联网技术,加大信息公开力度。2024年度,我局在通道县政府门户网公开工作信息13条。其中通道县城市管理和综合执法局2023年度政府信息公开年度报告1份、中共通道侗族自治县城市管理和综合执法局党组关于巡察整改进展情况的通报1份、通道县城市管理和综合执法局2023年度行政执法工作总结1份、2023年度工作总结和2023年度工作计划1份;“双随机、一公开事”监管事项清单1条、公益性岗位人员岗前公示2条、渣土管理行政检查计划1份、轻微违法行为不予行政处罚事项清单1份、行政检查记录表1份、行政执法事项目录1份、2024年双公示系统台账登记表1份;发布通道县路灯零碳照明改造项目招商公告1条。
二是提升政务窗口审批服务效能,全力推进重点领域信息公开。在规定时限内完成行政审批办理,每月对行政审批进行公开,办结率100%。受理行政审批106件,各类咨询500余件,完成行政确认1件;完成双公示信息输入、公共信用信息归集106件;完成市场信用承诺288件;完成营商环境典型经验省级转载任务3条,在通道县门户网公开行政案件处罚决定书10件。
三是增强新媒体信息发布的强度,通过媒体宣传城管正能量30篇(条)。
四是及时受理信访、网络舆情。全年受理市民诉求210件,其中百姓呼声、问政湖南网上信访回复38件。
(二)依申请公开情况
2024年,我局共收到政府信息公开申请0件。
(三)政府信息管理
一是通过“互联网+政务服务”平台办理,实现“一件事一次办”,减少群众重复上门办理,真正做到服务于民、惠及于民。二是扎实推进政务信息公开制度实施,持续优化政务服务效能与水平。三是及时做好信息公示录入,提高政务公开效率。
(四)平台建设情况
在全县城区内设置36个公示栏,供市民发布便民信息。开通投诉电话:0745-8623072。
(五)监督保障
一是依据《中华人民共和国政府信息公开条例》。二是接受民主监督、社会监督、舆论监督。三是加强工作人员业务培训和指导,提高业务能力和服务水平。
二、主动公开政府信息情况
|
第二十条第(一)项 |
|||
|
信息内容 |
本年制发件数 |
本年废止件数 |
现行有效件数 |
|
规章 |
0 |
0 |
0 |
|
行政规范性文件 |
0 |
0 |
0 |
|
第二十条第(五)项 |
|||
|
信息内容 |
本年处理决定数量 |
||
|
行政许可 |
106 |
||
|
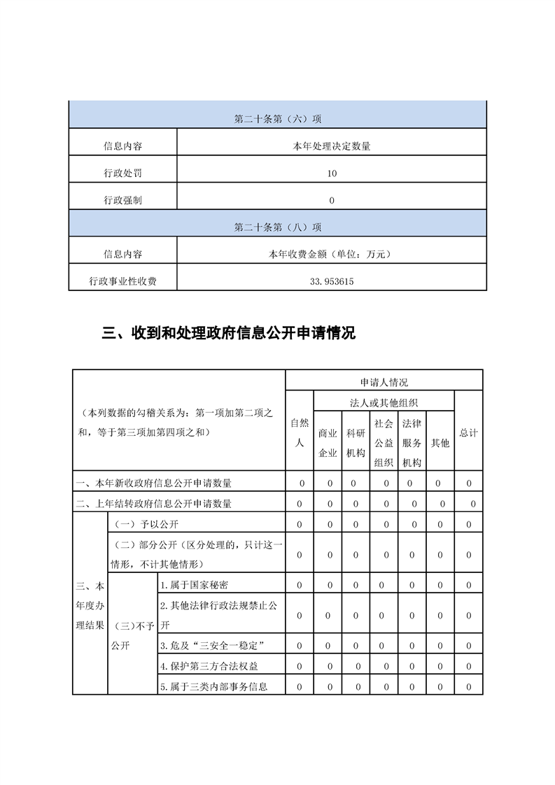
第二十条第(六)项 |
|||
|
信息内容 |
本年处理决定数量 |
||
|
行政处罚 |
10 |
||
|
行政强制 |
0 |
||
|
第二十条第(八)项 |
|||
|
信息内容 |
本年收费金额(单位:万元) |
||
|
行政事业性收费 |
33.953615 |
||
三、收到和处理政府信息公开申请情况
|
(本列数据的勾稽关系为:第一项加第二项之和,等于第三项加第四项之和) |
申请人情况 |
||||||||
|
自然人 |
法人或其他组织 |
总计 |
|||||||
|
商业 企业 |
科研 机构 |
社会公益组织 |
法律服务机构 |
其他 |
|||||
|
一、本年新收政府信息公开申请数量 |
0 |
0 |
0 |
0 |
0 |
0 |
0 |
||
|
二、上年结转政府信息公开申请数量 |
0 |
0 |
0 |
0 |
0 |
0 |
0 |
||
|
三、本年度办理结果 |
(一)予以公开 |
0 |
0 |
0 |
0 |
0 |
0 |
0 |
|
|
(二)部分公开(区分处理的,只计这一情形,不计其他情形) |
0 |
0 |
0 |
0 |
0 |
0 |
0 |
||
|
(三)不予公开 |
1.属于国家秘密 |
0 |
0 |
0 |
0 |
0 |
0 |
0 |
|
|
2.其他法律行政法规禁止公开 |
0 |
0 |
0 |
0 |
0 |
0 |
0 |
||
|
3.危及“三安全一稳定” |
0 |
0 |
0 |
0 |
0 |
0 |
0 |
||
|
4.保护第三方合法权益 |
0 |
0 |
0 |
0 |
0 |
0 |
0 |
||
|
5.属于三类内部事务信息 |
0 |
0 |
0 |
0 |
0 |
0 |
0 |
||
|
6.属于四类过程性信息 |
0 |
0 |
0 |
0 |
0 |
0 |
0 |
||
|
7.属于行政执法案卷 |
0 |
0 |
0 |
0 |
0 |
0 |
0 |
||
|
8.属于行政查询事项 |
0 |
0 |
0 |
0 |
0 |
0 |
0 |
||
|
(四)无法提供 |
1.本机关不掌握相关政府信息 |
0 |
0 |
0 |
0 |
0 |
0 |
0 |
|
|
2.没有现成信息需要另行制作 |
0 |
0 |
0 |
0 |
0 |
0 |
0 |
||
|
3.补正后申请内容仍不明确 |
0 |
0 |
0 |
0 |
0 |
0 |
0 |
||
|
(五)不予处理 |
1.信访举报投诉类申请 |
0 |
0 |
0 |
0 |
0 |
0 |
0 |
|
|
2.重复申请 |
0 |
0 |
0 |
0 |
0 |
0 |
0 |
||
|
3.要求提供公开出版物 |
0 |
0 |
0 |
0 |
0 |
0 |
0 |
||
|
4.无正当理由大量反复申请 |
0 |
0 |
0 |
0 |
0 |
0 |
0 |
||
|
5.要求行政机关确认或重新出具已获取信息 |
0 |
0 |
0 |
0 |
0 |
0 |
0 |
||
|
(六)其他处理 |
1.申请人无正当理由逾期不补正、行政机关不再处理其政府信息公开申请 |
0 |
0 |
0 |
0 |
0 |
0 |
0 |
|
|
2.申请人逾期未按收费通知要求缴纳费用、行政机关不再处理其政府信息公开申请 |
0 |
0 |
0 |
0 |
0 |
0 |
0 |
||
|
3.其他 |
0 |
0 |
0 |
0 |
0 |
0 |
0 |
||
|
(七)总计 |
0 |
0 |
0 |
0 |
0 |
0 |
0 |
||
|
四、结转下年度继续办理 |
0 |
0 |
0 |
0 |
0 |
0 |
0 |
||
四、政府信息公开行政复议、行政诉讼情况
|
行政复议 |
行政诉讼 |
|||||||||||||
|
结果维持 |
结果 |
其他 |
尚未 |
总计 |
未经复议直接起诉 |
复议后起诉 |
||||||||
|
结果 |
结果 |
其他 |
尚未 |
总计 |
结果 |
结果 |
其他 |
尚未 |
总计 |
|||||
|
0 |
0 |
0 |
0 |
0 |
0 |
0 |
0 |
0 |
0 |
0 |
0 |
0 |
0 |
0 |
五、存在的主要问题及改进情况
(一)2023年存在的主要问题及改进情况
信息公开宣传内容和方式不够丰富,宣传方法不够创新问题。一是积极拓展信息公开渠道,丰富信息公开宣传内容。结合实际开展城市管理相关法规宣传8次,利用电子显示屏滚动宣传城市管理法律法规、禁毒、打非治违等标语,在活动现场悬挂宣传横幅、贴小海报、设立问题咨询台为市民群众做通俗易懂的现场答疑解难并广泛宣传发放《城市管理法律法规汇编》《条例》、安全生产法等城市管理相关政策资料1万余份。二是创新信息公开宣传内容形式,将建筑垃圾处置管理制作成图册,清晰展现建筑垃圾处置许可证办理流程,对工程渣土、拆除垃圾、道路垃圾、装修垃圾等处置工作宣传,确保信息让群众不仅“能看到”,更“愿意看”“看得懂”。三是强化实地宣传,在街道、社区设置城市管理相关政策宣传牌。
(二)2024年存在的主要问题
信息公开政策宣传力度不够,参与范围窄。
(三)下一步改进措施
下一步,我局政府信息公开政策宣传工作措施:一是严格按照政府信息公开的各项要求和目标,加大行政审批、行政处罚等信息公开政策宣传力度,确实保障公开信息完整、准确、及时,全面提升政府信息公开工作质量和服务水平。二是开展政策宣传进社区行动,让社区群众进一步了解政府信息公开等方面的知识,让政策人人知晓、主动参与。
六、其他需要报告的事项
我局严格按照《国务院办公厅关于印发〈政府信息公开信息处理费管理办法〉的通知》(国办函〔2020〕109号)规定的按件、按量收费标准,本年度没有产生信息公开处理费。