网站支持IPv6
繁體中文
无障碍浏览
长者专区
网站地图
登录
注册
网站首页
县政府
政务公开
政务服务
政府数据
互动交流
走进通道
首页
>
政务公开
>
法定主动公开内容
>
其他法定信息
>
环境保护
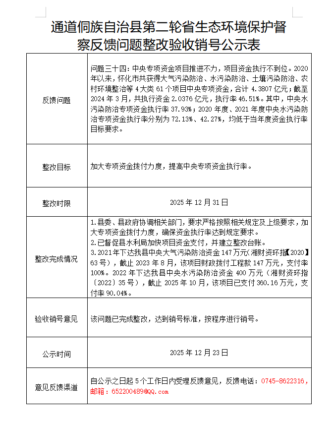
通道侗族自治县第二轮省生态环境保护督察反馈问题整改验收销号公示表
发布时间:2025-12-23 16:18
信息来源:怀化市生态环境局通道分局
[打印本页]
[关闭窗口]
分享到