网站支持IPv6
繁體中文
无障碍浏览
长者专区
网站地图
登录
注册
网站首页
县政府
政务公开
政务服务
政府数据
互动交流
走进通道
首页
>
政务公开
>
法定主动公开内容
>
其他法定信息
>
涉农补贴
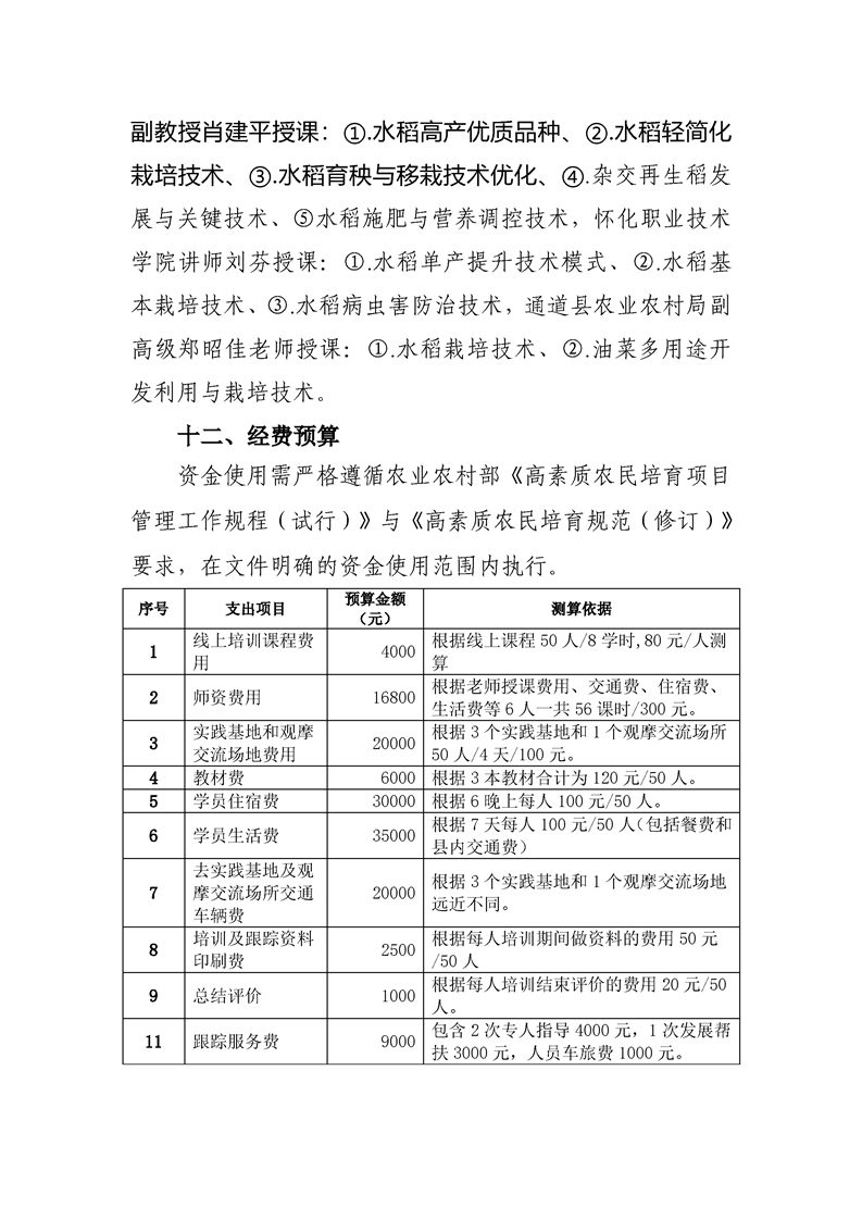
2025年湖南省高素质农民培育怀化市通道县粮油作物种植培训班开班计划
发布时间:2025-11-21 07:19
信息来源:通道县农业农村局
[打印本页]
[关闭窗口]
分享到