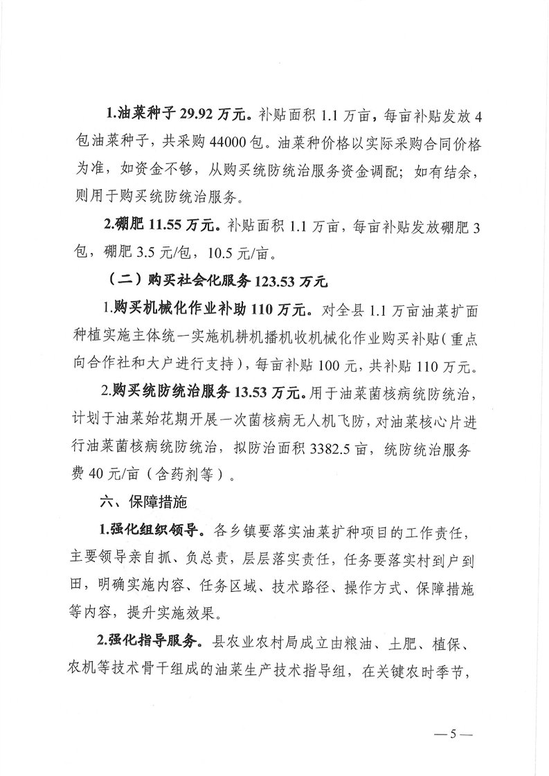
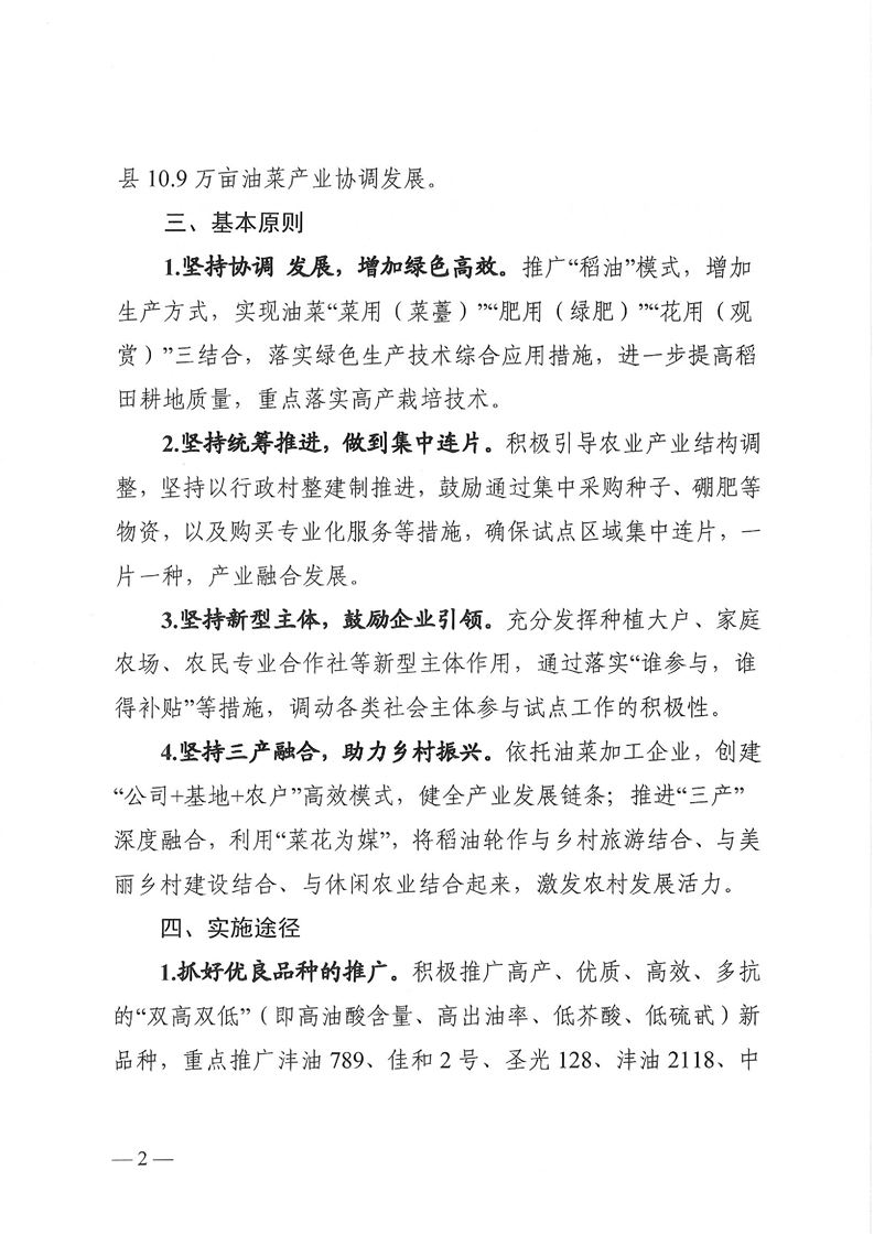
网站支持IPv6
繁體中文
无障碍浏览
长者专区
网站地图
登录
注册
网站首页
县政府
政务公开
政务服务
政府数据
互动交流
走进通道
首页
>
政务公开
>
法定主动公开内容
>
其他法定信息
>
涉农补贴
通道县2025年油菜扩种项目实施方案
发布时间:2025-07-31 10:00
信息来源:通道县农业农村局
[打印本页]
[关闭窗口]
分享到