网站支持IPv6
繁體中文
无障碍浏览
长者专区
网站地图
登录
注册
网站首页
县政府
政务公开
政务服务
政府数据
互动交流
走进通道
首页
>
专题专栏
>
政府信息主动公开事项目录
>
部门
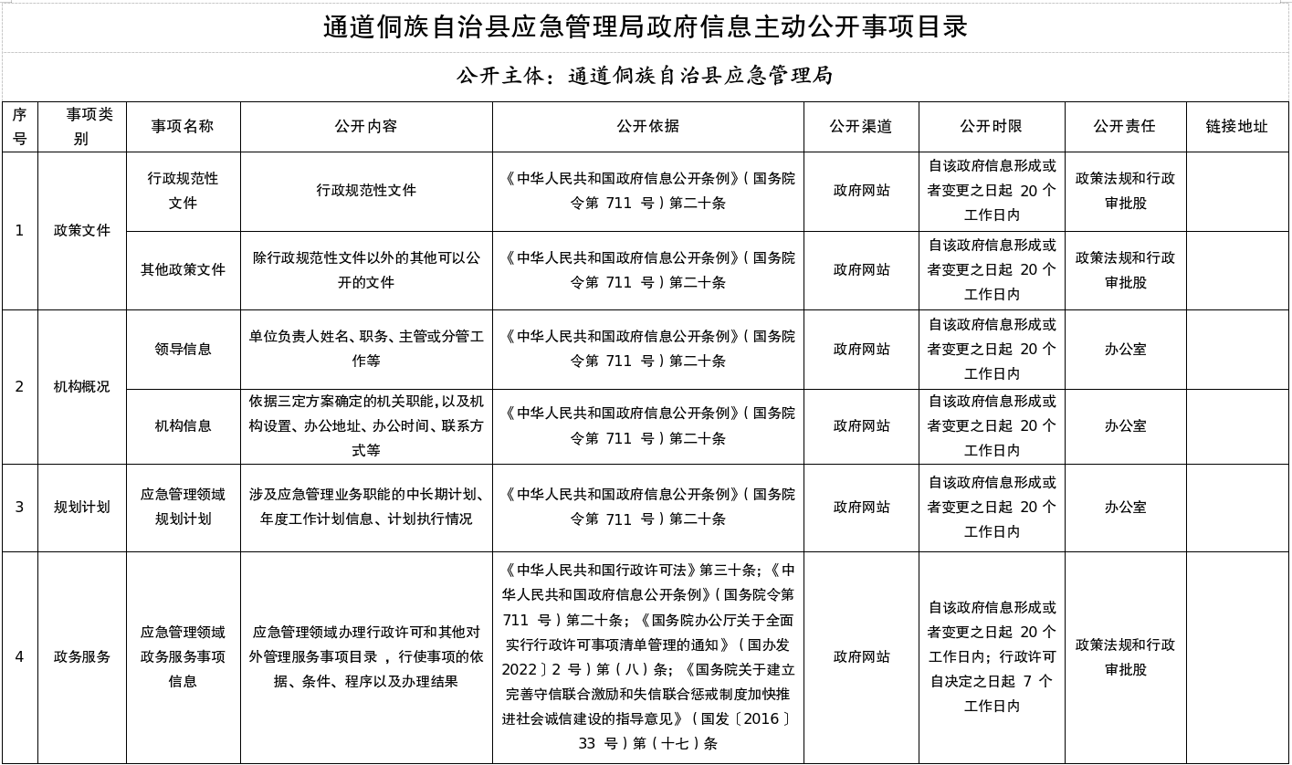
通道侗族自治县应急管理局政府信息主动公开事项目录
发布时间:2025-12-19 16:48
信息来源:通道县应急管理局
相关附件
附件 应急管理系统政府信息主动公开事项目录 .wps
[打印本页]
[关闭窗口]
分享到