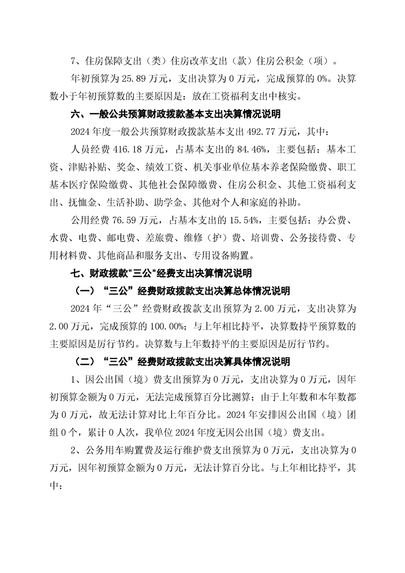
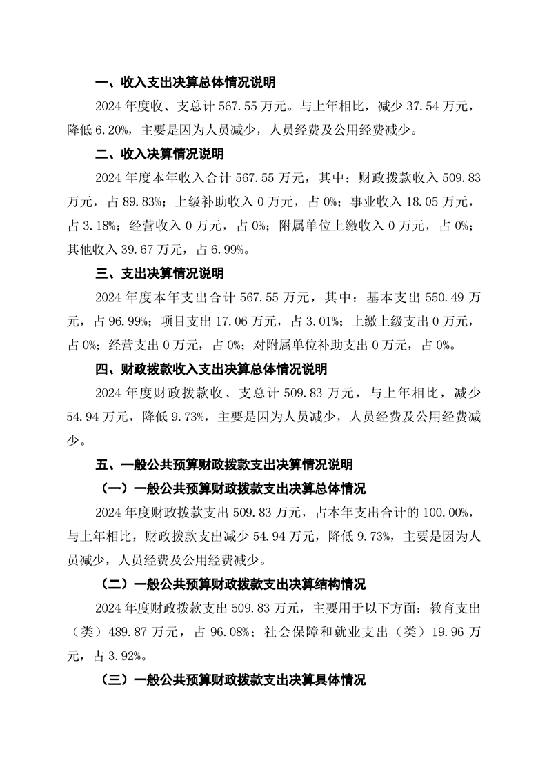
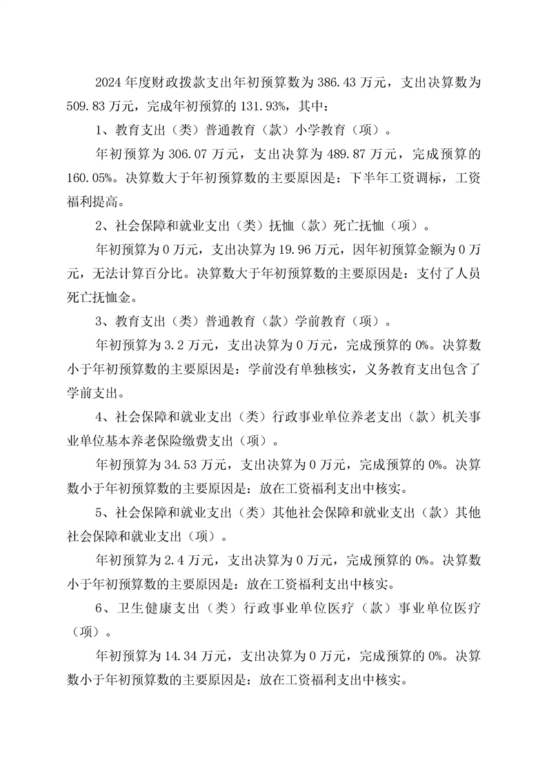
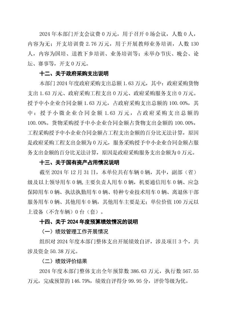
网站支持IPv6
繁體中文
无障碍浏览
长者专区
网站地图
登录
注册
网站首页
县政府
政务公开
政务服务
政府数据
互动交流
走进通道
首页
>
政务公开
>
法定主动公开内容
>
财政信息
>
部门预决算和三公经费
通道侗族自治县陇城镇甘溪完全小学2024年部门决算公开说明
发布时间:2025-08-25 17:12
信息来源:通道县财政局
相关附件
2024年度通道侗族自治县陇城镇甘溪完全小学部门整体支出绩效自评报告.pdf
[打印本页]
[关闭窗口]
分享到