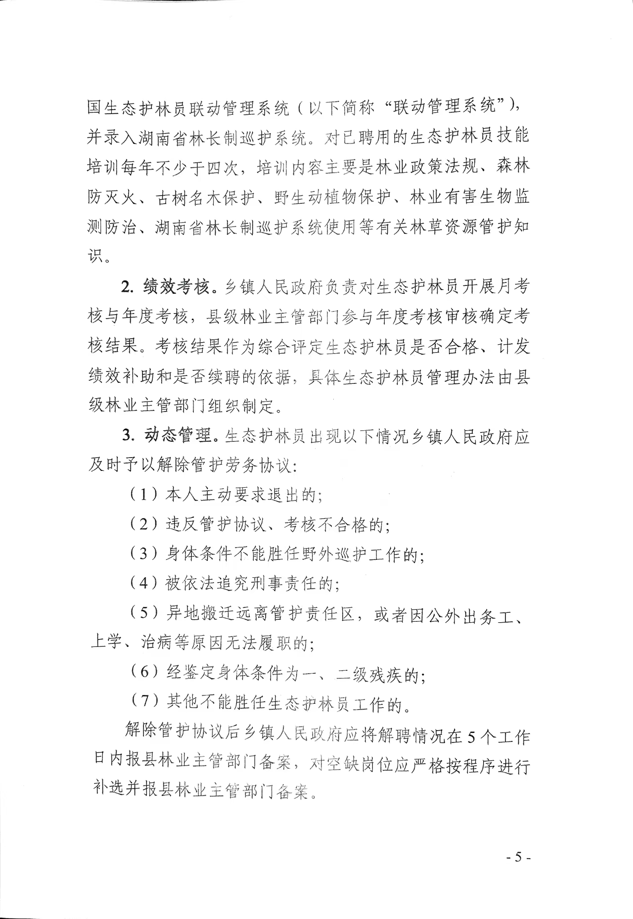
网站支持IPv6
繁體中文
无障碍浏览
长者专区
网站地图
登录
注册
网站首页
县政府
政务公开
政务服务
政府数据
互动交流
走进通道
首页
>
政务公开
>
政府信息公开目录
>
乡镇信息公开目录
>
溪口镇
>
文件通知
关于印发《溪口镇2026年度生态护林员选聘(续聘)实施方案》的通知
发布时间:2025-12-17 16:42
信息来源:通道县溪口镇
[打印本页]
[关闭窗口]
分享到