发布时间:2025-12-24 17:02 信息来源:通道县应急管理局
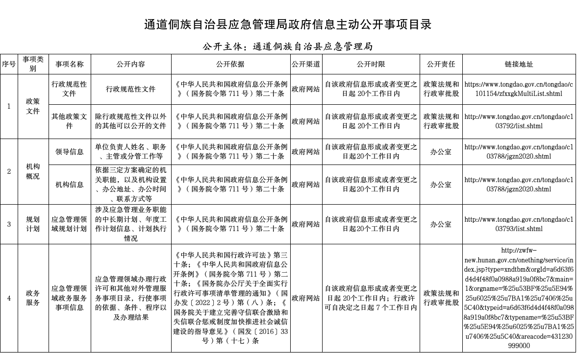
| 通道侗族自治县应急管理局政府信息主动公开事项目录 | ||||||||
| 公开主体:通道侗族自治县应急管理局 | ||||||||
| 序号 | 事项类别 | 事项名称 | 公开内容 | 公开依据 | 公开渠道 | 公开时限 | 公开责任 | |
| 1 | 政策文件 | 行政规范性文件 | 行政规范性文件 | 《中华人民共和国政府信息公开条例》(国务院令第711号)第二十条 | 政府网站 | 自该政府信息形成或者变更之日起20个工作日内 | 政策法规和行政审批股 | |
| 其他政策文件 | 除行政规范性文件以外的其他可以公开的文件 | 《中华人民共和国政府信息公开条例》(国务院令第711号)第二十条 | 政府网站 | 自该政府信息形成或者变更之日起20个工作日内 | 政策法规和行政审批股 | |||
| 2 | 机构概况 | 领导信息 | 单位负责人姓名、职务、主管或分管工作等 | 《中华人民共和国政府信息公开条例》(国务院令第711号)第二十条 | 政府网站 | 自该政府信息形成或者变更之日起20个工作日内 | 办公室 | |
| 机构信息 | 依据三定方案确定的机关职能,以及机构设置、办公地址、办公时间、联系方式等 | 《中华人民共和国政府信息公开条例》(国务院令第711号)第二十条 | 政府网站 | 自该政府信息形成或者变更之日起20个工作日内 | 办公室 | |||
| 3 | 规划计划 | 应急管理领域规划计划 | 涉及应急管理业务职能的中长期计划、年度工作计划信息、计划执行情况 | 《中华人民共和国政府信息公开条例》(国务院令第711号)第二十条 | 政府网站 | 自该政府信息形成或者变更之日起20个工作日内 | 办公室 | |
| 4 | 政务服务 | 应急管理领域政务服务事项信息 | 应急管理领域办理行政许可和其他对外管理服务事项目录,行使事项的依据、条件、程序以及办理结果 | 《中华人民共和国行政许可法》第三十条;《中华人民共和国政府信息公开条例》(国务院令第711号)第二十条;《国务院办公厅关于全面实行行政许可事项清单管理的通知》(国办发〔2022〕2号)第(八)条;《国务院关于建立完善守信联合激励和失信联合惩戒制度加快推进社会诚信建设的指导意见》(国发〔2016〕33号)第(十七)条 | 政府网站 | 自该政府信息形成或者变更之日起20个工作日内;行政许可自决定之日起7个工作日内 | 政策法规和行政审批股 | |
| 5 | 行政处罚 | 应急管理领域行政处罚信息 | 应急管理领域实施行政处罚的依据、条件、程序以及本行政机关认为具有一定社会影响的行政处罚决定 | 《中华人民共和国行政处罚法》第五条、第四十八条;《中华人民共和国政府信息公开条例》(国务院令第711号)第二十条;《国务院关于建立完善守信联合激励和失信联合惩戒制度加快推进社会诚信建设的指导意见》(国发〔2016〕33号)第(十七)条 | 政府网站 | 自该政府信息形成或者变更之日起20个工作日内;行政处罚自决定之日起7个工作日内 | 应急管理行政综合执法大队 | |
| 6 | 财政预算、决算 | 预算、决算 | 部门预算、决算及执行情况 | 《中华人民共和国预算法》第十四条;《中华人民共和国预算法实施条例》第六条;《中华人民共和国政府信息公开条例》(国务院令第711号)第二十条 | 政府网站 | 批准(批复)后20日内 | 办公室 | |
| “三公”经费 | “三公”经费财政拨款预算总额和分项数额,对增减变化的原因说明 | 《中华人民共和国预算法》第十四条;《中华人民共和国预算法实施条例》第六条;《中华人民共和国政府信息公开条例》(国务院令第711号)第二十条 | 政府网站 | 批准(批复)后20日内 | 办公室 | |||
| 绩效评价 | 按要求将项目支出绩效评价结果编入预算并公开 | 《财政部关于印发<项目支出绩效评价管理办法>的通知》(财预〔2020〕10号)第二十八条;《湖南省财政厅关于印发<湖南省预算支出绩效评价管理办法>的通知》(湘财绩〔2020〕7号)第四十二条 | 政府网站 | 自该政府信息形成或者变更之日起20个工作日内 | 办公室 | |||
| 7 | 行政事业性收费信息 | 行政事业性收费清单 | 行政事业性收费的收费主体 、收费对象、收费范围、计费(量)单位和标准、收费频次等。 | 《中华人民共和国政府信息公开条例》(国务院令第711号) | 政府网站 | 自该政府信息形成或者变更之日起20个工作日内。 | 政策法规和行政审批股 | |
| 8 | 政府采购 | 政府集中采购项目的实施情况 | 包括采购项目公告、采购文件、采购项目预算金额 、采购结果、采购合同等信息 | 《中华人民共和国政府采购法》第六十三条;《中华人民共和国预算法》第十四条;《中华人民共和国政府信息公开条例》(国务院令第711号)第二十条;《国务院办公厅关于推进公共资源配置领域政府信息公开的意见》(国办发〔2017〕97号)第二部分第(一)条第4点 | 政府网站 | 自该政府信息形成或者变更之日起20个工作日内 | 办公室 | |
| 9 | 重大建设项目 | 应急管理领域重大建设项目的批准和实施情况 | 应急管理领域重大建设项目名称 、 审批、核准、备案和批准结果信息,实施过程、结果和社会效果等信息 | 《中华人民共和国政府信息公开条例》(国务院令第711号)第二十条;《国务院办公厅关于推进重大建设项目批准和实施领域政府信息公开的意见》(国办发〔2017〕94号) | 政府网站 | 自该政府信息形成或者变更之日起20个工作日内 | 办公室 | |
| 10 | 应急管理 | 突发公共事件的应急预案、预警信息及应对情况 | 应急管理领域突发公共事件应急预案,发布的预警信息和事件应对情况 | 《中华人民共和国政府信息公开条例》(国务院令第711号)第二十条;《国务院办公厅关于印发<突发事件应急预案管理办法>的通知》(国办发〔2024〕5号)第二十八条 | 政府网站 | 自该政府信息形成或者变更之日起20个工作日内 | 自然灾害综合管理股 | |
| 11 | 公务员招录 | 公务员招考 | 公务员招考的职位、名额、报考条件等事项 | 《中华人民共和国政府信息公开条例》(国务院令第711号)第二十条;《公务员录用规定》第十七条 | 政府网站 | 自该政府信息形成或者变更之日起20个工作日内 | 政工室 | |
| 公务员录用 | 公务员招考的录用结果 | 《中华人民共和国政府信息公开条例》(国务院令第711号)第二十条;《公务员录用规定》第三十六条、第三十七条 | 政府网站 | 自该政府信息形成或者变更之日起20个工作日内 | 政工室 | |||
| 12 | 法治政府建设年度报告 | 法治政府建设年度报告 | 上一年度推进法治政府建设的主要举措和成效、存在的不足和原因,党政主要负责人履行推进法治建设第一责任人职责,加强法治政府建设的有关情况;下一年度推进法治政府建设的主要安排;其他需要报告的情况 | 中共中央办公厅国务院办公厅印发《法治政府建设与责任落实督察工作规定》第二十四条 | 政府网站 | 每年4月1日之前 | 政策法规和行政审批股 | |
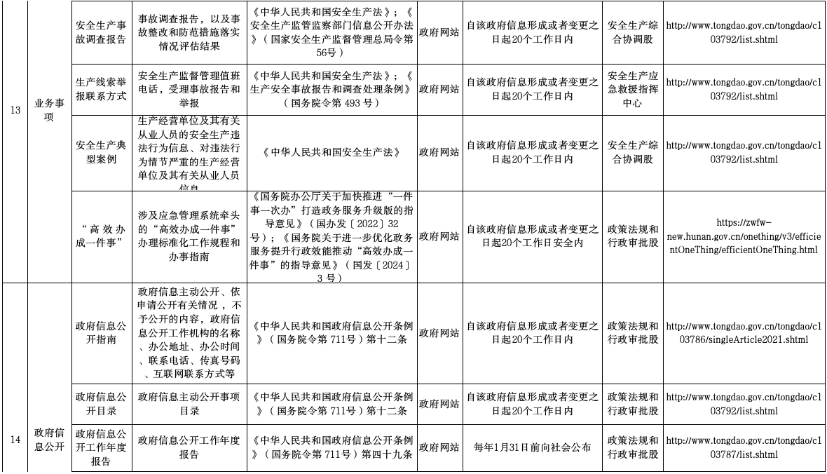
| 13 | 业务事项 | 安全生产监督检查情况 | 开展安全生产监督检查的情况 | 《中华人民共和国政府信息公开条例》(国务院令第711号);安全生产监管监察部门信息公开办法》(国家安全生产监督管理总局令第56号) | 政府网站 | 自该政府信息形成或者变更之日起20个工作日内 | 安全生产综合协调股 | |
| 安全生产事故调查报告 | 事故调查报告,以及事故整改和防范措施落实情况评估结果 | 《中华人民共和国安全生产法》;《安全生产监管监察部门信息公开办法》(国家安全生产监督管理总局令第56号) | 政府网站 | 自该政府信息形成或者变更之日起20个工作日内 | 安全生产综合协调股 | |||
| 生产线索举报联系方式 | 安全生产监督管理值班电话,受理事故报告和举报 | 《中华人民共和国安全生产法》;《生产安全事故报告和调查处理条例》(国务院令第493号) | 政府网站 | 自该政府信息形成或者变更之日起20个工作日内 | 安全生产应急救援指挥中心 | |||
| 安全生产典型案例 | 生产经营单位及其有关从业人员的安全生产违法行为信息、对违法行为情节严重的生产经营单位及其有关从业人员信息 | 《中华人民共和国安全生产法》 | 政府网站 | 自该政府信息形成或者变更之日起20个工作日内 | 安全生产综合协调股 | |||
| “ 高 效 办 成一件事” | 涉及应急管理系统牵头的“高效办成一件事”办理标准化工作规程和办事指南 | 《国务院办公厅关于加快推进“一件事一次办”打造政务服务升级版的指导意见》(国办发〔2022〕32号);《国务院关于进一步优化政务服务提升行政效能推动“高效办成一件事”的指导意见》(国发〔2024〕3号) | 政府网站 | 自该政府信息形成或者变更之日起20个工作日安全内 | 政策法规和行政审批股 | |||
| 14 | 政府信息公开 | 政府信息公开指南 | 政府信息主动公开、依申请公开有关情况 ,不予公开的内容,政府信息公开工作机构的名称、办公地址、办公时间、联系电话、传真号码、互联网联系方式等 | 《中华人民共和国政府信息公开条例》(国务院令第711号)第十二条 | 政府网站 | 自该政府信息形成或者变更之日起20个工作日内 | 政策法规和行政审批股 | |
| 政府信息公开目录 | 政府信息主动公开事项目录 | 《中华人民共和国政府信息公开条例》(国务院令第711号)第十二条 | 政府网站 | 自该政府信息形成或者变更之日起20个工作日内 | 政策法规和行政审批股 | |||
| 政府信息公开工作年度报告 | 政府信息公开工作年度报告 | 《中华人民共和国政府信息公开条例》(国务院令第711号)第四十九条 | 政府网站 | 每年1月31日前向社会公布 | 政策法规和行政审批股 | |||
| 政府信息公开工作制度 | 包括《中华人民共和国政府信息公开条例》,政府信息公开方面的地方性法规、自治条例 、单行条例、规章,以及全国政府信息公开工作主管部门发布的法规解释性文件,原则上不包括其他制度文件 | 《国务院办公厅政府信息与政务公开办公室关于规范政府信息公开平台有关事项的通知》(国办公开办函〔2019〕61号)第二部分 | 政府网站 | 自该政府信息形成或者变更之日起20个工作日内 | 政策法规和行政审批股 | |||
| 15 | 政府网站报表 | 政府网站工作年度报表 | 包括信息发布、专栏专题、解读回应、办事服务、互动交流、安全防护、移动新媒体、创新发展等情况 | 《国务院办公厅关于做好政府网站年度报表发布工作的通知》(国办函〔2018〕12号) | 政府网站 | 每年1月31日前发布 | 政策法规和行政审批股 | |